외란 관측기 설계 (1) - 전차원 관측기
이번 시간에는 외란 관측기를 설계하기 위한 이론적인 접근을 할 것이다. 외란 관측기를 왜 설계하는가? 모터가 동작하는 동안에는 수많은 외란이 입력된다. 점성마찰, 쿨롱마창, 감속기 마찰,
zin9.tistory.com
외란 관측기 설계 (2) - 속도 관측기
외란 관측기 설계 (1) - 전차원 관측기 이번 시간에는 외란 관측기를 설계하기 위한 이론적인 접근을 할 것이다. 외란 관측기를 왜 설계하는가? 모터가 동작하는 동안에는 수많은 외란이 입력된
zin9.tistory.com
이번 글은 설계만 관심있다면 굳이 생략해도 될 것이다.
전달함수를 통해서 관측기 자체에 대한 이론적인 접근을 하기위해 기술할 것이다.
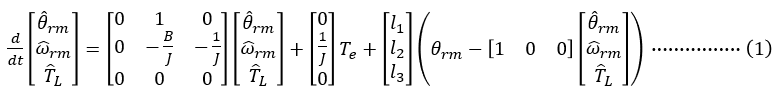
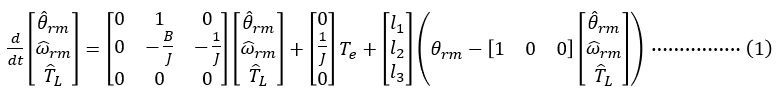
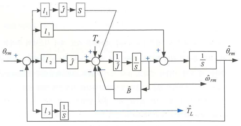
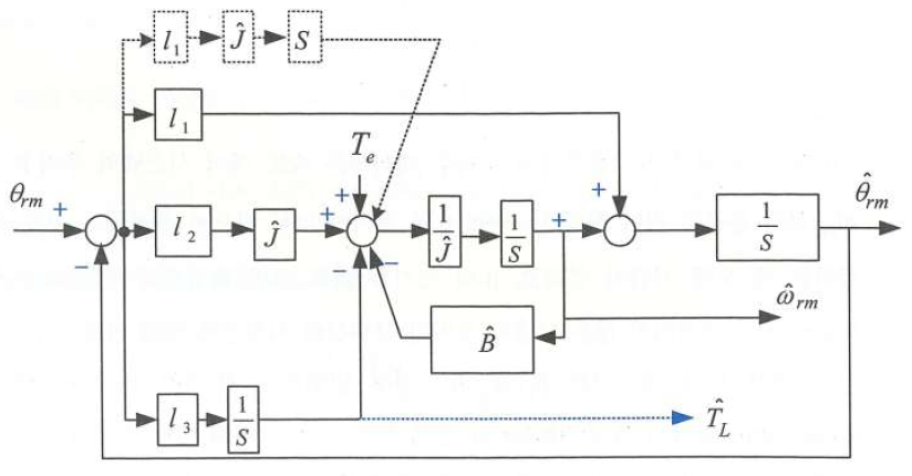
관측기 시스템의 수식을 살펴보자.

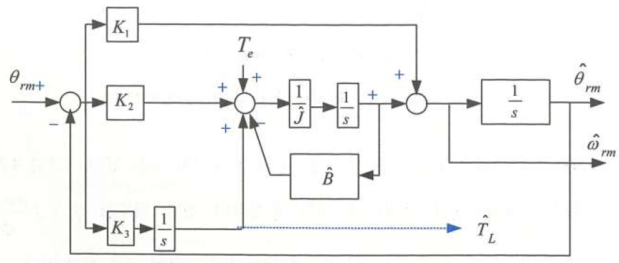
이를 그림으로 나타내면 그림 1과 같다.

그림 1과 같이 설계하면 PID 제어기 형태가 된다.
L2은 비례 이득, L은 적분 이득, 점선의 L1이 포함된 항은 미분이득의 형태를 가진다.
따라서, L1, L2, L3 이득값의 설정을 PID와 비슷하게 설정할 수 있다.
점선으로 된 미분항은 생략해도 좋다.
왜냐하면 속도 제어기는 PI제어기로 구성되기 때문에 굳이 미분항이 없어도 큰 영향은 없다고 본다.
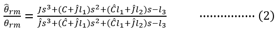
그림 1을 수식으로 나타내면 식(2)와 같다.

식(2)는 실제 입력된 위치 각도 대비 추정된 위치 각도에 대한 전달함수를 나타낸다.
식(2)를 해석해보자.
낮은 주파수 영역에서는 상수항과 1차항의 계수가 동일하므로 관측기의 출력(각도 추정치)은 입력을 잘 추종한다.
반대로 높은 주파수 영역에서는 추정된 파라미터의 값에 따라 추정 오차가 발생할 수 있다.
추가적으로, 2차항을 보자.
L1의 값이 충분히 커서 C보다 J의 추정치와 L1의 곱이 충분히 크다고 가정하면, 2차항까지 거의 동일하게 된다.
이로 인해 실제값과 관측기의 추정치가 더욱 유사하게 된다.
따라서, 관측된 속도 추정치를 낮은 주파수 영역에서 사용할 경우, 제정수 오차에 관계없이 거의 정확한 속도를 시간 지연없이 얻을 수 있다.
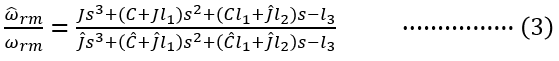
다음은 실제 속도와 추정 속도에 대한 전달함수를 알아보자.
그림 1을 보면, 추정 속도는 추정 위치의 미분값이 아니다.
이러한 특성으로 인해 실제 속도와 추정 속도의 전달함수는 식(3)와 같이 나타난다.
식(3)을 보면 1차항이 다르게 표현되므로, 관측기에 의한 추정 속도는 식 (2)에 비해 기계 시스템의 파라미터에 보다 민감해진다.

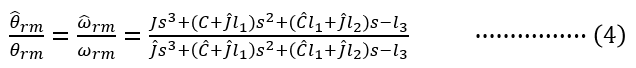
그림 1에서 추정된 속도를 추정 위치를 미분해서 얻는다고 한다면, 그림 2와 같이 나타낼 수 있다.

그림 2를 식으로 나타내면 식(4)와 같다.

이 방식은 식(2)에서와 마찬가지로 제정수의 오차에 강인한 속도 추정이 가능하다.
하지만, 추정된 속도가 위치 측정 잡음에 민감해지는 단점을 갖고 있다.
이제 관측기의 이득을 설정해보자.
관측기가 일종의 미분, 비례, 적분항을 가지는 제어기와 동일한 구조라는 것에서 착안하여 이득을 제어기처럼 설정해본다.
관측기 이득 설정 방법
1. 관측기의 입력을 원하는 관측기 주파수 대역폭의 10[%] 정도의 주파수를 가지는 구형파 형태로 외부에서 입력한다.
2. 먼저 모든 이득을 0으로 한다.
3. 10[%] 내외의 오버슈트가 생길 때까지 비례 이득 L2를 증가시킨다.
4. L2를 고정한 상태에서 오버슈트가 없어지도록 미분 이득 L1을 증가시킨다.
5. L1을 고정한 상태에서 10[%]내외의 오버슈트가 생기도록 적분 이득 L3을 증가시킨다.
이 때, 전체 이득 설정 중에는 전향 보상 토크는 0으로 설정한다.
이상 속도 관측기에 대한 설명을 마쳤다.
마지막으로 외란 관측기에 대한 설명르 하도록 한다.
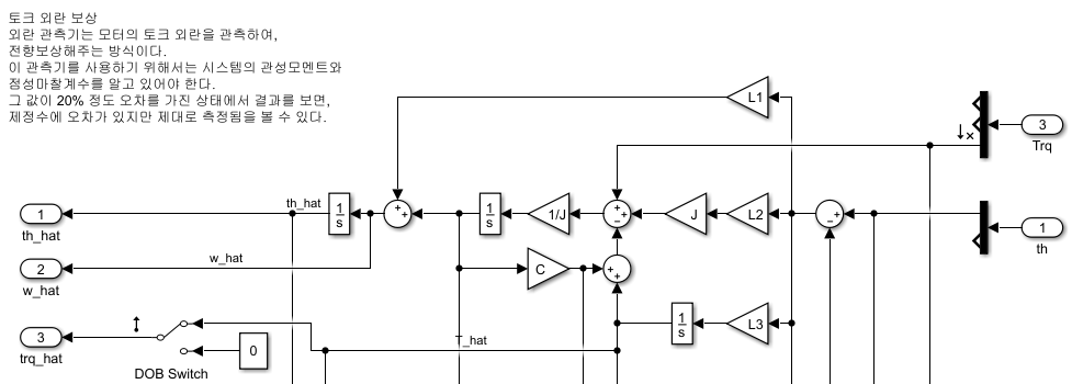
속도 관측기의 동특성이 충분히 빠를 경우, 관측기로부터 외란 토크의 추정치를 전향보상하여 외란에 대한 속도 제어 특성을 개선할 수있다.
다만, 속도 관측기의 적분항에서 얻어진 외란 토크는 적분의 특성상 추종 특성이 떨어진다.
따라서, 빠른 추종 특성을 얻기 위해서는 속도 관측기와 별도로 외란 토크 관측기를 구성한다.
이 경우에는 입력 토크가 달라지게 된다.
속도 관측기에서는 입력 토크가 "발생 토크"였다면, 입력 토크는 "발생 토크"와 "외란 토크"의 합이 된다.
입력 토크를 제대로 설정하지 않으면 속도 추종이 잘 되지 않고 발생 토크에 진동이 발생할 것이다.
그림 3와 같이 구성하면 된다.

이상 "전기기기제어론"에 나온 설명이었다.
자 시뮬레이션은 어떨까?
이전 시간에도 내가 설계한 외란 관측기를 소개한 적 있다.
내가 설계한 방식은 그림 2의 "제정수 오차에 강한 속도 관측기"의 L3이 포함된 적분항에서 외란 토크를 얻는 방식이다.
그림 3과 같이 추정 토크를 다른 방식으로 얻는 경우에는 응답에 진동이 발생해버린다.
게인 조정이 필요한지 모르겠으나, 그림 2로 설계해도 어느정도 제어기의 성능은 확보되는 듯 하다.
그림 5를 보면, 그림 2와 같이 설계해도 적당한 성능을 내는 것으로 보인다.



출처
1. 전기기기제어론(설승기 저)